亚博全站浏览器工课题组在siRNA功能化镧系纳米材料抗肿瘤研究方面取得进展


1_副本.png

近日,亚博全站浏览器黄渊余课题组在siRNA功能化镧系纳米材料抗肿瘤治疗方面取得重要研究进展,相关成果以“siRNA-functionalized lanthanide nanoparticle enables efficient endosomal escape and cancer treatment”为题发表在Nano Research (中科院一区,IF = 10.269)。该工作第一作者为亚博全站浏览器前沿交叉科学研究院/生命学院的博士后于婵婵和硕士生李坤,通讯作者为国家纳米科学中心梁兴杰研究员、亚博全站浏览器黄渊余教授、广西医科大学赵永祥教授。

镧系纳米材料具有独特的光学、电学和磁学性质。目前,许多研究聚焦于镧系离子与核苷酸/DNA的相互作用,以设计具有独特性能的核酸功能纳米材料。深入研究双链siRNA与镧系纳米材料的作用机制,有助于开发新型小干扰核酸(siRNA)递送体系,并用于疾病治疗。在本论文中,该团队研究了siRNA与无配体NaGdF4纳米颗粒之间的相互作用机制。在中性环境下,siRNA磷酸骨架与NaGdF4纳米颗粒表面的Gd配位,形成siRNA/NaGdF4球形核酸纳米颗粒(SNA),siRNA结合到纳米材料表面。进入细胞后,在内涵体、溶酶体酸性条件下,磷酸基团质子化,降低siRNA对NaGdF4纳米颗粒的亲和力,siRNA与NaGdF4解离(图1)。通过荧光共聚焦显微镜观察了siRNA胞内逃逸过程,同时在两种荷瘤小鼠模型上研究了siRNA/NaGdF4体系在小鼠体内的抑瘤效果。

2_副本.png

图1. NaGdF4 NPs与siRNA相互作用以及siRNA功能化NaGdF4 NPs从内涵体逃逸的过程示意图

图文导读:

3_副本.png

图2. siRNA与NaGdF4 NPs的相互作用。(a) NaGdF4 NPs的TEM图像。(b) siRNA/NaGdF4 SNA体系的元素分析。(c)无配体NaGdF4和siRNA/ NaGdF4 SNA的尺寸数据。(d)相互作用机制示意图。(e) siRNA/ NaGdF4下进行凝胶电泳分析。

4_副本.png

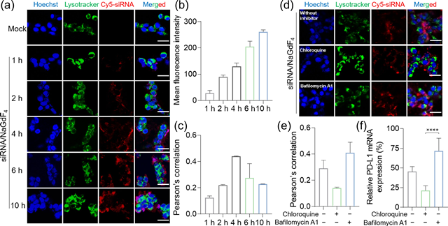
图3. siRNA/NaGdF4 SNA的内涵体逃逸过程。(a)不同转染时间下siRNA/NaGdF4 SNA在CT26细胞亚细胞定位的CLSM图像,比例尺为25 μm。(b)和(c)平均荧光强度和Pearson相关系数相应于图a。(d)使用氯喹和巴菲霉素A1下siRNA溶酶体逃逸情况 (e) Pearson相关系数相应于图d。(f)使用氯喹或巴菲霉素A1抑制剂时PD-L1 mRNA的相对表达。**** p < 0.0001。

5_副本.png

图4. siPD-L1/NaGdF4 SNA在4T1原位乳腺癌模型中的体内抗肿瘤效果。(a)实验过程和分组信息。(b-d)在经过PBS (G1)、siNC/NaGdF4 SNA (G2)、siPD-L1/NaGdF4 SNA (G3)治疗后,小鼠肿瘤组织的光学照片(b)、肿瘤重量(c)和肿瘤生长曲线(d),n="""7。(e)通过RT-qPCR检测的肿瘤组织中的相对PD-L1""" mRNA表达。(f)第22天采集的肺组织照片和对应的H&E染色切片。黄色圆圈代表转移的肿瘤结节;组织切片的比例尺为100μm。(g)实验终点小鼠的血清生化指标检测结果。

论文链接:https://link.springer.com/article/10.1007/s12274-022-4573-2

附作者简介:

黄渊余,亚博全站浏览器教授、博士生导师;入选国家级青年人才、北京市科技新星。研究内容主要围绕核酸技术与药物/疫苗展开。以通讯/第一作者在Sci Adv、Signal Transduct Target Ther等发表论文约60篇,IF>10论文30余篇;共发表论文约90篇,撰写10余部专著章节,申请16件专利。曾获得广西科学技术奖自然科学一等奖(第五完成人),中美纳米医学与纳米生物技术学会“未来之星”奖等荣誉;是中国生物物理学会纳米生物学分会秘书长,另多个学会理事或委员;是Exploration副主编(Wiley出版)、Chinese Chemical Letters、生物化学与生物物理进展等多个期刊(青年)编委。

课题组主页:https://www.x-mol.com/groups/Yuanyu_Huang-BIT


分享到:

XML 地图